欢迎光临泰威机床:卧式车床/重型卧式车床/落地车床/大头车床/端面铣床等
泰威机床有限公司
中文版 | English | 设为首页  | 加入收藏 |
首页 企业中心 产品中心 技术中心 新闻动态 招聘信息 联系我们
卧式车床
大型卧式车床
落地车床
数控卧式车床
重型落地车床
数控落地车床
大头车床
数控端面车床
分体落地车床
端面镗铣床
立式车床
客户案例
定制卡盘
机床配件
·秦经理:137-3099-8037
·秦经理:155-8863-0589
·电 话:0532-87881567
·传 真:0532-87881957
 
 首页 > 技术中心 > 卧式车床资讯 >

卧式车床采用自动润滑油泵的种种益处

 

数控卧式车床以全自动润滑油泵作为润滑系统实现全自动润滑油加注,益处多多,总结如下:
1:手动加油的最大问题就在于,可能会不按时或按量,不及等问题,一旦非按时按量会造成不能全面润滑的问题,一经润滑不够会损坏机床。
2:自动润滑油泵可有效解决机械而磨损而精度下降的问题,保障了机械使用的寿命。
3:全自动油泵系统采用的是微电脑数字控制,性能结构稳定,时间控制精准,加油量适当,待机时长工作时间调节范围更大,同时,多种设置可设定选择。
4:卧式车床全自动润滑油泵为微型高耐磨齿轮泵,驱动为大功率驱动,提供了更大压力润滑油脂,有效的保障了机床润滑点供油的及时性。
5:卧式车床全自动润滑油泵为单向控制阀,有效做到了油路油脂不发生倒流的情况,可确保加油量。

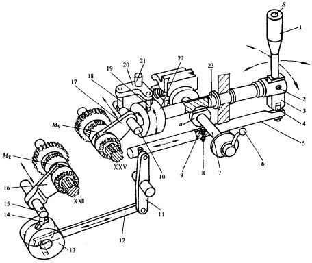
卧式车床润滑油系统线图

Last text:泰威讲操作卧式车床的正确规程   Next text:null
> 青岛泰威机床有限公司讲解车床互锁机械作用
> 浅析中国数控机床发展趋势
> 响应“中国制造2025”,机床行业新势力
> 合理控制数控落地车床是发挥其优越性的基础
> 关于数控落地车床镜像指令执行的说明
> 卧式车床采用自动润滑油泵的种种益处
> 数控落地车床成功缩短产品研制周期
> 落地车床使用前后须注意的有哪些?
> 重型卧式车床超程报警的排除
> 重型卧式车床保险熔断的判断方法
首页   |   产品中心   |  资讯中心   |  技术中心   |  企业中心   |  留言中心   |  联系我们   |    
Copyright © 2015 青岛泰威机床有限公司 ALL Rights Reserved.◆鲁ICP备10022415号
电话:0532-87881567 传真:0532-87881957 青岛市城阳区惜福镇工业园 ·免责声明:本站中部分图片来源于网络,若有侵权请告之将立即删除
 
QQ在线咨询
售前咨询热线
13730998037
售后咨询热线
0532-87881567